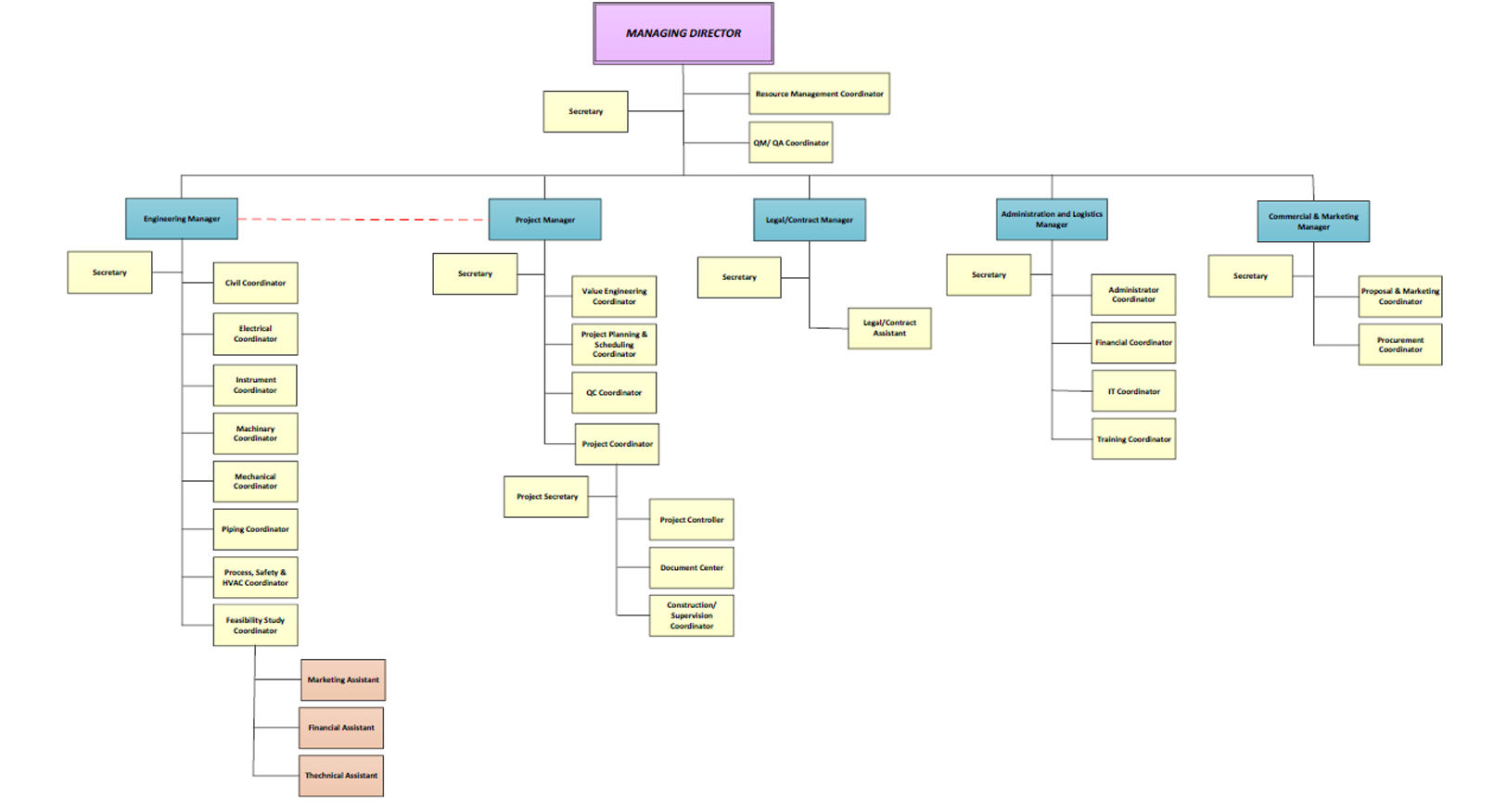
Company Organization Chart:
Board of Directors:
| Name | Position | Date of Birth | Bachelor’s Degree | Master’s Degree | Related Experience (Years) |
|---|---|---|---|---|---|
| Reza Golkari | CEO & Chairman of the Board | 1968 | Chemical Engineering – Shiraz University (1990) | Civil Engineering (Environmental) – Tarbiat Modares University (1996) | 27 |
| Morteza Golkari | Board Member | 1966 | Environmental Engineering – University of Tehran (1990) | Civil Engineering (Environmental) – Shiraz University (1994) | 28 |
| Peyman Tavangar Zamin | Board Member | 1967 | Chemical Engineering – Shiraz University (1990) | Chemical Engineering – University of Tehran (1996) | 23 |
| Behrouz Arshadi | Board Member | 1959 | Chemical Engineering – Petrochemical Orientation | --- | 26 |
| Habib Ghadamgahi Khorasani | Vice Chairman of the Board | 1963 | Environmental Engineering – University of Tehran (1990) | Civil Engineering (Environmental) – Shiraz University (1996) | 26 |
Educational Background Distribution:
Departmental Distribution of Experts: