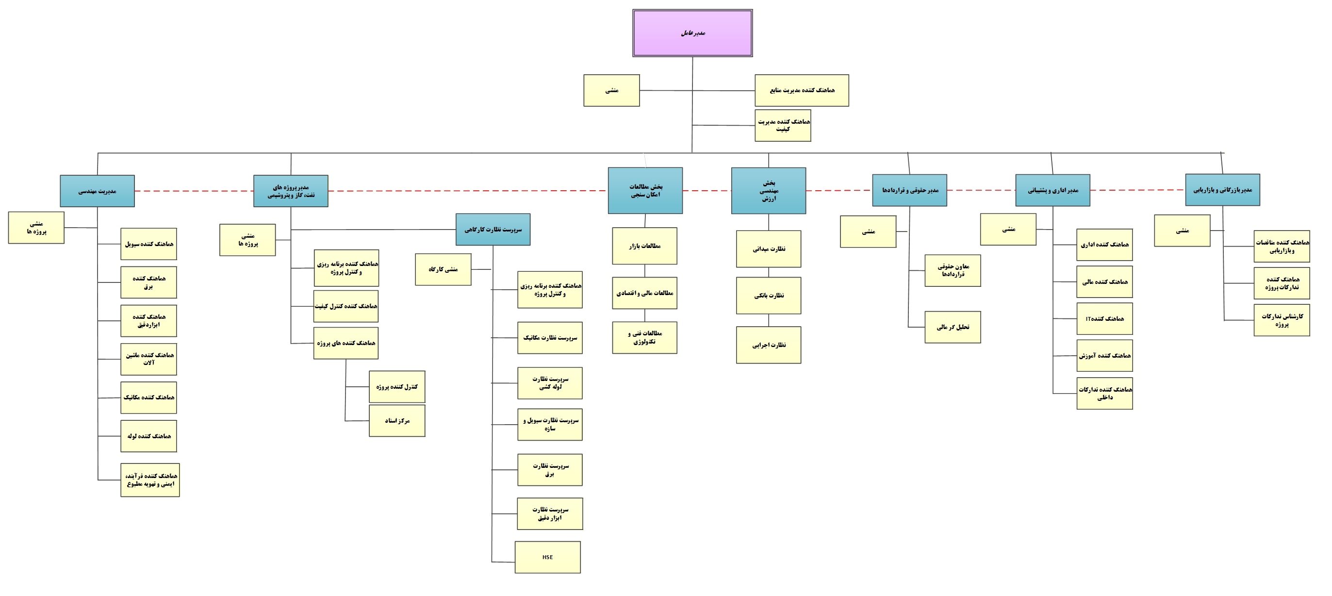
نمودار سازمانی شرکت :
اعضای هیئت مدیره :
| نام | سمت | تاریخ تولد | کارشناسی | کارشناسی ارشد | تجربه مرتبط (سال) |
|---|---|---|---|---|---|
| رضا گلکاری | مدیر عامل و رئیس هیئت مدیره | ۱۳۴۷ | مهندسی شیمی – دانشگاه شیراز (۱۳۶۹) | مهندسی عمران (محیط زیست) – دانشگاه تربیت مدرس (۱۳۷۵) | ۲۷ |
| مرتضی گلکاری | عضو هیئت مدیره | ۱۳۴۵ | مهندسی محیط زیست – دانشگاه تهران (۱۳۶۹) | مهندسی عمران (محیط زیست) – دانشگاه شیراز (۱۳۷۳) | ۲۸ |
| پیمان توانگرزمین | عضو هیئت مدیره | ۱۳۴۶ | مهندسی شیمی – دانشگاه شیراز (۱۳۶۹) | مهندسی شیمی – دانشگاه تهران (۱۳۷۵) | ۲۳ |
| بهروز ارشدی | عضو هیئت مدیره | ۱۳۳۸ | مهندسی شیمی – گرایش پتروشیمی | --- | ۲۶ |
| حبیب قدمگاهی خراسانی | نائب رئیس هیئت مدیره | 1342 | مهندسی محیط زیست – دانشگاه تهران (۱۳۶۹) | دانشگاه تربیت مدرس - مهندسی عمران ( محیط زیست) - (1375) | ۲۶ |
توزیع تحصیلات پرسنل :
توزیع کارشناسان به تفکیک بخش :